O23 การจัดการทรัพย์สินของราชการ ของบริจาคการจัดเก็บของกลาง และการรายงานผล

2568ประกาศจัดการทรัพย์สิน สภ.ช่องเม็ก

การจัดการทรัพย์สินของทางราชการ ของบริจาค และการจัดเก็บของกลาง

แนวทางการควบคุม กำกับ ดูแล รักษาทรัพย์สินของทางราชการ

การจัดเก็บของกลาง

ระเบียบข้อสั่งการที่เกี่ยวข้อง

จำแนกประเภททรัพย์สินของทางราชการ อาวุธยุทธภัณฑ์ และของบริจาค

          สถานีตำรวจภูธรช่องเม็ก ได้มีการจำแนกประเภททรัพย์สินของทางราชการ โดยอ้างอิงการแยกประเภททรัพย์สินของทางราชการ ตามหนังสือ สำนักงานตำรวจแห่งชาติ ที่ 0042.2/3542 ลง 7 พ.ย. 2545 เรื่อง การกำหนดอายุการใช้งานทรัพย์สินของ ตร., หนังสือ สำนักงานตำรวจแห่งชาติ ที่ 0042.7/1688 ลง 24 ก.ย. 47 เรื่อง การกำหนดอายุการใช้งานทรัพย์สินของ ตร. (ครั้งที่2) และคู่มือการกำหนดรหัสครุภัณฑ์ของสำนักงานตำรวจแห่งชาติ ซึ่งได้แยกประเภททรัพย์สินของทางราชการ ในหน่วยงานสำนักงานตำรวจแห่งชาติ ดังนี้

คำสั่งแต่งตั้งคณะกรรมการดูแลรับผิดชอบคลังเก็บอาวุธ เครื่องกระสุนปืน
และเก็บรักษากุญแจคลังอาวุธ และกำหนดมาตรการเปิด-ปิด คลังอาวุธปืน

คำสั่งแต่งตั้งเจ้าหน้าที่ตรวจสอบอาวุธปืน และตรวจสอบสภาพอาวุธปืนของทางราชการ

ตรวจสอบ และตรวจนับอาวุธยุทธภัณฑ์ ของสถานีตำรวจ
เพื่อให้มีความพร้อมต่อการใช้งานในภารกิจ

จัดทำสมุดควบคุมการเบิกจ่าย แยกรายการไว้ชัดเจนและสามารถตรวจสอบได้

บัญชีเบิกจ่ายเสื้อเกราะกันกระสุน ของ สภ.ช่องเม็ก
บัญชีเบิกจ่ายรถยนต์-รถจักรยานยนต์ ของ สภ.ช่องเม็ก
บัญชีเบิกจ่ายอาวุธปืน ของ สภ.ช่องเม็ก

แนวทางการเผยแพร่ หรือเสริมสร้างความรู้ ความเข้าใจให้เจ้าหน้าที่ สามารถใช้ทรัพย์สินของทางราชการได้อย่างถูกต้อง

  • การสื่อสารผ่านช่องทางต่างๆ เช่น จัดทำ infographic เพื่อเผยแพร่ในหน่วยงาน เข้าใจง่าย
  • ฝึกอบรม เสริมสร้างความรู้ ความเข้าใจ ให้เจ้าหน้าที่ตำรวจในการใช้ทรัพย์สินของทางราชการ

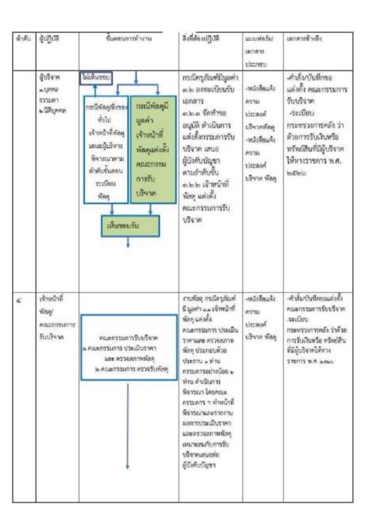
แนวทางหรือหลักเกณฑ์ในการรับของบริจาค

คำสั่งมอบหมายให้ข้าราชการตำรวจปฏิบัติหน้าที่ กำกับ ควบคุม ดูแล และตรวจสอบของกลางในคดีอาญาและของกลางอย่างอื่น

คำสั่งการควบคุมและตรวจสอบการเก็บรักษาของกลาง และตรวจสอบสมุดบัญชียึดและรักษาทรัพย์

สมุดควบคุมบัญชีของกลางในคดีอาาญา
ภาพการตรวจสอบห้องเก็บของกลาง
ภาพการจัดเก็บของกลาง

รายงานผลการปฏิบัติ